你好,我是李智慧。
在一个应用系统运行过程中,需要记录、传输很多数据,这些数据有的是非常敏感的,比如用户姓名、手机号码、密码、甚至信用卡号等等。这些数据如果直接存储在数据库,记录在日志中,或者在公网上传输的话,一旦发生数据泄露,不但可能会产生重大的经济损失,还可能会使公司陷入重大的公关与法律危机。公司上下辛苦十几年,一夜回到解放前。
所以,敏感信息必须进行加密处理,也就是把敏感数据以密文的形式存储、传输。这样即使被黑客攻击,发生数据泄露,被窃取的数据也是密文,获取数据的人无法得到真实的明文内容,敏感数据依然被保护着。而当应用程序需要访问这些密文的时候,只需要进行数据解密,即可还原得到原始明文数据。加解密处理既保证了数据的安全,又保证了数据的正常访问。
但是,这一切的前提是加密和解密过程的安全。加密、解密过程由加密算法、加密密钥、解密算法、解密密钥组成。下图是一个对称加密、解密过程。对称加密密钥和解密密钥是同一个密钥,调用加密算法可将明文加密为密文,调用解密算法可将密文还原为明文。

所以,如果窃取数据的人知道了解密算法和密钥,即使数据是加密的,也可以轻松对密文进行还原,得到原始的明文数据。而很多时候,解密算法和密钥都以源代码的方式保存在代码仓库里,黑客如果窃取了源代码,或者内部人泄露了源代码,那么所有的秘密就都不是秘密了。
此外,在某些情况下,我们的系统需要和外部系统进行对称加密数据传输,比如和银行加密传输信用卡卡号,这时候涉及到密钥交换,即我方人员和银行人员对接,直接传递密钥。如果因密钥泄露导致重大经济损失,那么持有密钥的人员将无法自证清白,这又会导致没有人愿意保管密钥。
因此,我们设计了一个加解密服务系统,系统名称为“Venus”,统一管理所有的加解密算法和密钥。应用程序只需要依赖加解密服务SDK,调用接口进行加解密即可,而真正的算法和密钥在系统服务端进行管理,保证算法和密钥的安全。
一般说来,日常开发中的加解密程序存在如下问题:
为此,我们需要设计开发一个专门的加解密服务及密钥管理系统,以解决以上问题。
Venus是一个加解密服务系统,核心功能是加解密服务,辅助功能是密钥与算法管理。此外,Venus还需要满足以下非功能需求:
安全性需求- 必须保证密钥的安全性,保证没有人能够有机会看到完整的密钥。因此一个密钥至少要拆分成两片,分别存储在两个异构的、物理隔离的存储服务器中 。在需要进行密钥交换的场景中,将密钥至少拆分成两个片段,每个管理密钥的人只能看到一个密钥片段,需要双方所有人分别交接才能完成一次密钥交换。
可靠性需求- 加解密服务必须可靠,即保证高可用。无论在加解密服务系统服务器宕机、还是网络中断等各种情况下,数据正常加解密都需要得到保障。
性能需求- 加解密计算的时间延迟主要花费在加解密算法上,也就是说,加载加解密算法程序、获取加解密密钥的时间必须短到可以忽略不计。
根据以上加解密服务系统功能和非功能需求,系统用例图设计如下:

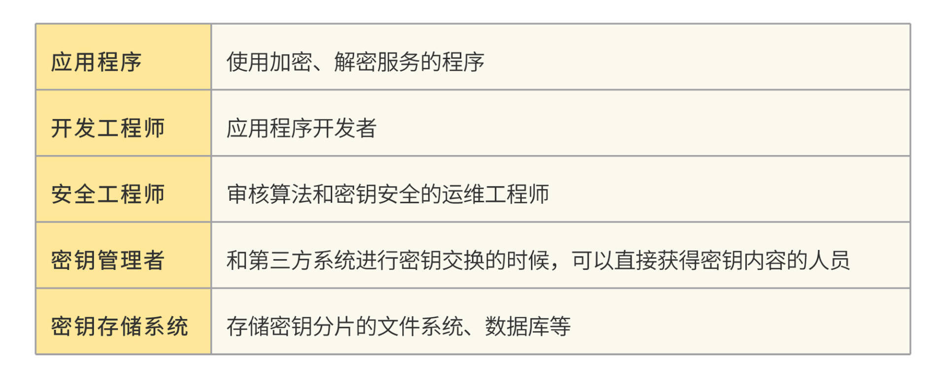
系统主要参与者(Actor)包括:

系统主要用例过程和功能包括:
总地说来,Venus应满足如下需求:
针对上述加解密服务及密钥安全管理的需求,设计加解密服务系统Venus整体结构如下:

应用程序调用Venus提供的加解密SDK服务接口,对信息进行加解密,该SDK接口提供了常用的加密解密算法并可根据需求任意扩展。SDK加解密服务接口调用Venus密钥服务器的密钥服务,以取得加解密密钥,并缓存在本地。而密钥服务器中的密钥则来自多个密钥存储服务器,一个密钥分片后存储在多个存储服务器中,每个服务器都由不同的人负责管理。密钥申请者、密钥管理者、安全审核人员通过密钥管理控制台管理更新密钥,每个人各司其事,没有人能查看完整的密钥信息。
Venus部署模型如图:

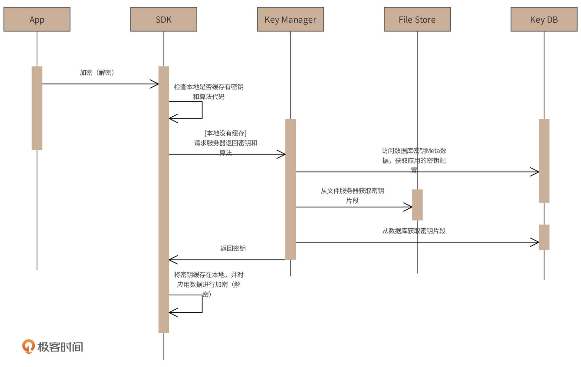
Venus系统的核心服务器是Key Server服务器,提供密钥管理服务。密钥分片存储在文件服务器File Store和数据库DB中。
使用Venus加解密服务的应用程序(Application)部署在应用程序服务器(App Server)中,依赖Venus提供的SDK API进行数据加解密。而Venus SDK 则是访问密钥服务器(Key Server)来获取加解密算法代码和密钥。
安全起见,密钥将被分片存储在文件服务器(Key File Store)和数据库服务器(Key DB)中。所以Key Server服务器中部署了密钥管理组件(Key Manager),用于访问数据库中的应用程序密钥元信息(Key Meta Data),以此获取密钥分片存储信息。Key Server服务器根据这些信息访问File Store和DB,获取密钥分片,并把分片拼接为完整密钥,最终返回给SDK。
此外,密钥管理控制台(Key Console)提供一个web页面,供开发工程师、安全工程师、密钥管理者进行密钥申请、更新、审核、查看等操作。
加解密调用过程如下时序图所示。

通过该设计,我们可以看到,Venus对密钥进行分片存储,不同存储服务器由不同运维人员管理。就算需要进行密钥交换,那么参与交换的人员,每个人也只能获得一个密钥分片,无法得到完整的密钥,这样就保证了密钥的安全性。
密钥缓存在SDK所在的进程(也就是应用程序App所在的进程)中,只有第一次调用时会访问远程的Venus服务器,其他调用只访问本进程缓存。因此加解密的性能只受加解密的数据大小和算法的影响,不受Venus服务的性能影响,满足了性能要求。
同时,由于密钥在缓存中,如果Venus服务器临时宕机,或者网络通信中断,也不会影响到应用程序的正常使用,保证了Venus的可靠性。但是如果Venus服务器长时间宕机,那么应用重新启动,本地缓存被清空,就需要重新请求密钥,这时候应用就不可用了。那么Venus如何在这种情况下仍然保证高可用呢?
解决方案就是对Venus服务器、数据库和文件服务器做高可用备份。Venus服务器部署2-3台服务器,构建一个小型集群,SDK通过软负载均衡访问Venus服务器集群,若发现某台Venus服务器宕机,就进行失效转移。同样,数据库和文件服务器也需要做主从备份。
Venus详细设计主要关注SDK核心类设计。其他的例如数据库结构设计、服务器密钥管理Console设计等,这里不做展开。
为了便于SDK缓存、管理密钥信息以及SDK与Venus服务端传输密钥信息,我们设计了一个密钥领域模型,如下图:

应用程序通过调用加解密API VenusService完成数据加解密。如下图:

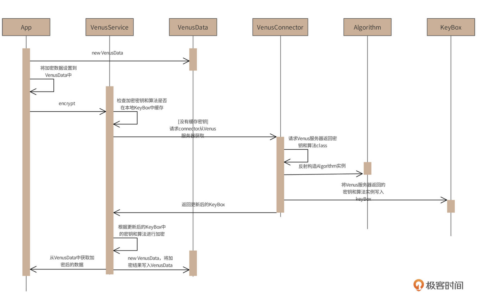
以加密为例,具体处理过程时序图如下:

首先,应用程序App创建VenusData对象,并将待加密数据写入该对象。接着,App调用VenusService的encrypt方法进行加密,VenusService检查加密需要的密钥和算法是否已经有缓存,如果没有,就调用VenusConnector请求服务器,返回密钥和算法。VenusConnector将根据返回的算法字节码来构造加密算法的实例对象,同时根据返回的密钥构造相关密钥对象,并写入KeyBox,完成更新。
下一步,VenusService会根据更新后的KeyBox中的密钥和算法进行加密,并将加密结果写入VenusData。最后,应用程序App从返回的VenusData中获取加密后的数据即可。
VenusData用于表示Venus加解密操作输入和输出的数据,也就是说,加解密的时候构造VenusData对象调用Service对应的方法,加解密完成后返回值还是一个VenusData对象。
VenusData包含的属性如下图:

VenusData用作输入时:
如果dataWithVersion设置为true,即表示加密后密文内包含版本号,这种情况下,VenusService需要在密文头部增加3个字节的版本号信息,其中头两个字节为固定的magic code:0x5E、0x23,第三个字节为版本号(也就是说,密钥版本号只占用一个字节,最多支持256个版本)。
VenusData用作输出时,Venus会设置属性keyName(和输入时的值一样)、version、 bytes、 outputWithText、dataWithVersion(和输入时的值一样),并根据输入的 outputWithText决定是否设置text属性。
public static void testVenusService() throws Exception {
// 准备数据
VenusData data1 = new VenusData();
data1.setKeyName("aeskey1");
data1.setText("PlainText");
// 加密操作
VenusData encrypt = VenusService.encrypt(data1);
System.out.printf("Key Name: %s, Secret Text: %s, Version: %d.\n", encrypt.getKeyName(),
encrypt.getText(), encrypt.getVersion());
// 准备数据
VenusData data2 = new VenusData();
data2.setKeyName("aeskey1");
data2.setBytes(encrypt.getBytes());
data2.setVersion(encrypt.getVersion());
// 解密操作
VenusData decrypt = VenusService.decrypt(data2);
System.out.printf("Key Name: %s, Plain Text: %s, Version: %d.\n", decrypt.getKeyName(),
decrypt.getText(), decrypt.getVersion());
}
随着国家信息安全法规的逐步完善以及用户对个人信息安全意识的增强,互联网信息安全也变得越来越重要了。据估计,我国每年涉及互联网信息安全的灰色产业达1000亿,很多应用在自己不知情的情况下,已经被窃取了信息并进行交易了。
Venus是根据某大厂真实设计改编的,如果你所在的公司还没有类似安全的加解密服务平台,不妨参考Venus的设计,开发实现一个这样的系统。
在你的工作中使用了哪些加密算法,算法以及密钥是否安全?有什么改进的思路吗?
© 2019 - 2023 Liangliang Lee. Powered by gin and hexo-theme-book.